Perseus Patrol devlog #1: Game Loop
In the spirit of creating in public, here is the start of my journey to build a new ambitious game: Souldash: Perseus Patrol, the world of Giant of the Stars continues here!
In the book I am still working on, the Giant has suffered a total hull-loss with tens of thousands souls still on-board. The ensuing years of investigations, clean-up and litigations led to uncover a conspiracy pushing the colony worlds to secede from the Federation.
In this turbulent times you take over the most advanced carrier built for patroling the far systems as a stand-alone base. Playing as Captain Colbert, you can choose your way to keep the Federation together. Use military power, science your way out of crisis or construct new hubs. Or take your diplomacy and spying skills to bear and build relationships or topple adversarial governments.
As you can see, plenty of challenge for a solo dev to make such a game that can convey:
- personal experience → you are in a midst of millions of people,
- high-class leader → you move and influence the top of the political leaders,
- vast scale of the galaxy → you can move to any, I mean ANY celestial body,
- desperately futile endeavor → even if you do the best, may not be enough to tip the scales of history,
- and effective optimism → ultimately, the effort counts and journey matters.
At this point I already have a pre-alpha demo out, you can find it here: https://demo.perseuspatrol.com/
Would love all feedback so please send my way your thoughts!
I will deep dive over the course of the devlog to all major decisions I made, the vision I am building and the ultimate goals.
For today, I wanted to take a tour over the game loop design I am aiming for in the end.
I chose the Captain position for this game as the player’s viewpoint. This allows me to explore the individual and the high-stakes decisions at the same time. Able to transition from micro-scale management and gameplay to macro-scale decisions at any moment is key for the feeling I am going for.
Imagine, the galaxy lives in real time. Colonies and the Federation plans and does their moves in parallel, balancing individual and collective goals using the Prisoner’s Dilemma or more like the broader application of Game Theory.
At the same time, you manage your ship like its a moving colony, you plan and execute your moves in parallel and real time. You, as a captain, are pulled to many directions and your attention is fragmented between flight operations and economic decisions.
To break this down, I have three time horizons you need to make decisions and act:
- short term: e.g. combat engagements with tactical decisions,
- medium: e.g. constructing a new on-board facility over the next 20 minutes instead of another one,
- long term: e.g. investing to train crew by the dozens to improve ship operations.
There are great matching existing gameplay mechanics for each time frame:
- short term → Real Time Strategy (RTS) mechanics, think StarCraft or C&C.
- medium → base building mechanics or exploration, think again StarCraft, but Factorio, Star Trek: Armada and similar titles too.
- long term → typical idle mechanics, long wait times to play out decisions, happening without you actively playing.
One thing is missing from the equation: scale. The vastness of the galaxy can not be understated, however building a populated and enjoyable galaxy sized game is out of reach for hundreds of millions of dollars and thousands of people teams. How to make the player feel the size but not get bored with small amount of content?
Introduce sandbox mechanics! Let the player make the game during their interaction with the world. Let the player put up goals for themselves and then figure out the ways to reach them using the game’s mechanics!
Let’s summarize:
- frame the mechanics as an endless sandbox play, (sandbox)
- drive by the story of a falling empire’s last struggle, (open-ended story)
- engage in tactical combat or mini-games often, (short term)
- regularly make decisions of growing influence and resources, (medium term)
- sometimes adjust the policies of the operating ship, (long term)
and a grand payoff in the end to leave lasting impact!
About that last bit, I will come back for the concept I have in mind. Teaser for now is that a Matrioshka brain fragment plays key role in it. 🙂
Back to today’s topic, the game loop. Now if you are a veteran gamer, you may realize that I kinda re-invent the 4X game’s concept above. And you are not far from the truth. I love to play games and these are literally my favourite game mechanics and concept put together into a single world:
- storytelling, the GOAT for me is Detroit: Become Human,
- real-time strategy, StarCraft I-II and Supreme Commander I enjoyed the most,
- space/sci-fi grand strategy, Imperium Galactica II,
- role-playing games, like Spacer Rangers I-II and of course Skyrim, Cyberpunk 2077, etc.,
- idle games, anything that works fine enough to turn my mind off a bit.
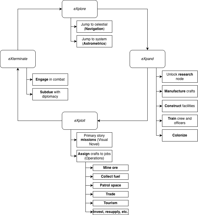
Let’s bring the whole loop together around the 4X’s concept:
- eXplore: jump with FTL drive to nearby celestials, other solar systems and discover new resources and worlds to colonize or ally with;
- eXpand: unlock research, manufacture crafts (your fleet), construct new facilities (to build faster and better) or celestials (starbases you control) and colonise (new colonies allied to you by default);
- eXploit: collect raw materials for your on-board manufacturing, collect fuel to explore more and play out story missions;
- eXterminate: reintegrate a colony to the Federation or to your new alliance (and keep them there!).

In future devlog instalments I will deep dive into each game mechanics one by one. I plan to analyze each with great detail to how they work and how they synergize or even penalize other mechanics to bring a balanced approach!
While the 4X is not a strict framework to work with, many steps play well into the four categories. Even the story missions made with a visual novel style can fit the “eXploit” step: using your current capabilities, you do exploit the story beat with in-dialogue unlocked or locked choices.
What key game mechanics you are missing from the above diagram? What do you think would be the most exciting aspect of this game?
Subscribe to get the next devlog when I publish about the story outline, the themes I will explore in this game and how I plan to bring that to reality!